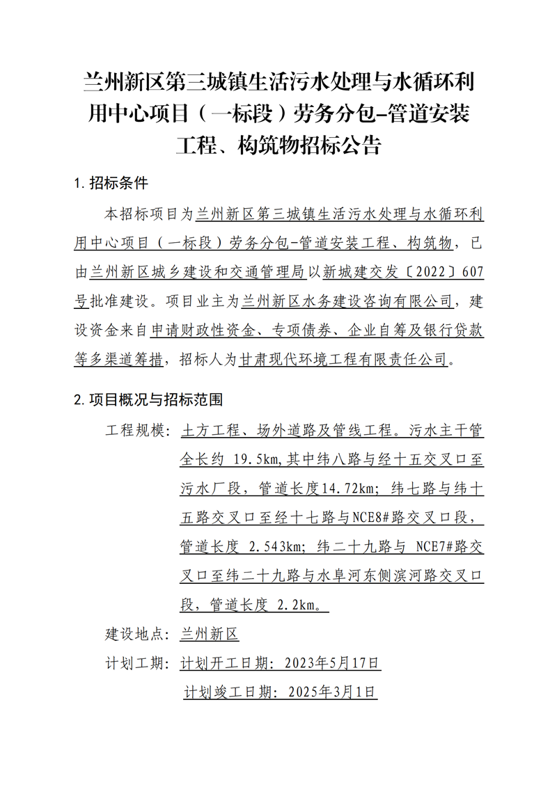
打造人民滿(mǎn)意新市政
更高標準 更快速度 更好效益
- 訪(fǎng)問(wèn)次數:7349
- 2023-03-31 12:26:57





陈巴尔虎旗|
荥经县|
黄冈市|
宝坻区|
厦门市|
孟州市|
扬州市|
大姚县|
无极县|
霸州市|
万载县|
克什克腾旗|
屯留县|
梁山县|
陕西省|
万宁市|
嘉禾县|
兴隆县|
饶阳县|
泽库县|
博湖县|
金塔县|
如东县|
济源市|
凤山县|
琼结县|
神农架林区|
康定县|
呼和浩特市|
临武县|
乌拉特前旗|
云安县|
黔西县|
墨脱县|
灯塔市|
界首市|
兴仁县|
油尖旺区|
清水河县|
双桥区|
台南县|