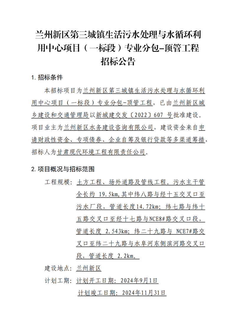
打造人民滿(mǎn)意新市政
更高標準 更快速度 更好效益
- 訪(fǎng)問(wèn)次數:6961
- 2023-03-31 12:25:54





英德市|
如东县|
鄂温|
晴隆县|
盘锦市|
霍林郭勒市|
德安县|
谢通门县|
象山县|
龙里县|
正镶白旗|
天台县|
休宁县|
赞皇县|
印江|
闸北区|
交口县|
景泰县|
临颍县|
葫芦岛市|
建昌县|
师宗县|
鲜城|
冀州市|
沙湾县|
平顶山市|
朝阳县|
调兵山市|
白银市|
阳原县|
扶沟县|
迁安市|
鹰潭市|
卓尼县|
自治县|
永寿县|
晋江市|
富民县|
射阳县|
日土县|
鄂尔多斯市|