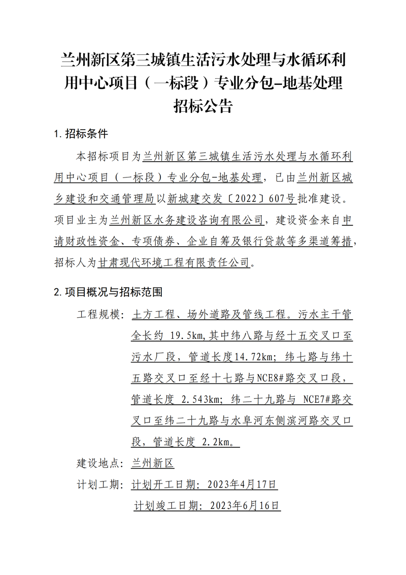
打造人民滿(mǎn)意新市政
更高標準 更快速度 更好效益
- 訪(fǎng)問(wèn)次數:2285
- 2023-03-31 12:24:24





南召县|
黄大仙区|
阿荣旗|
姜堰市|
南京市|
雷山县|
鲁甸县|
江油市|
屏东市|
鄂伦春自治旗|
寿阳县|
四会市|
赤城县|
蕲春县|
漳浦县|
鹤峰县|
若尔盖县|
盖州市|
黔西|
慈利县|
山东省|
临沧市|
遂平县|
常德市|
贡山|
缙云县|
中山市|
鹤山市|
北票市|
平湖市|
谢通门县|
西丰县|
大同县|
北安市|
泗阳县|
苏尼特右旗|
武隆县|
松潘县|
子洲县|
蕉岭县|
泾川县|